
Изучение электроники может показаться сложным и запутанным процессом, но на самом деле, это увлекательная и невероятно полезная область знаний. С развитием технологий, понимание электроники становится важнее, чем когда-либо, и знание основных принципов может открыть двери к миру возможностей.
Один из лучших способов начать изучение электроники — взяться за практику. Это может быть сборка простой схемы, пайка компонентов или разработка простого устройства. Попробуйте начать с небольшого проекта, чтобы понять основы. Важно помнить, что даже самые опытные электрики начинали с простых вещей, так что не бойтесь сделать первый шаг!
Кроме того, стоит посвятить время чтению книг и просмотру видеоуроков. Они могут стать незаменимыми помощниками в процессе обучения электронике. Ищите материалы, которые объясняют теорию ясно и доступно. Не забывайте делать заметки и вносить изменения в схемы, чтобы понять, как все работает. Это поможет вам лучше усвоить материал и применить его на практике.
Не забывайте общаться с опытными электриками и задавать вопросы. Сообщества электриков в интернете могут оказаться настоящим кладезем знаний и опыта. Задавайте вопросы, делитесь своими проектами, искайте советы и поддержку. Вам очень поможет найти ментора или просто общение с другими увлеченными электриками.
Как начать изучение электроники

Изучение электроники может показаться сложным делом, особенно для новичков. Однако, есть несколько простых шагов, которые помогут вам начать этот увлекательный процесс. Вот некоторые полезные советы, с помощью которых вы сможете найти свой путь в изучении электроники.
- Устройте свое рабочее пространство: создайте удобную и организованную среду для изучения электроники. Вам понадобится рабочий стол, где можно разместить инструменты, компоненты и схемы. Помните, чем аккуратнее и организованнее ваше рабочее пространство, тем проще будет работать и учиться.
- Освоение основ: начните с основных принципов электроники. Изучите теорию, разберитесь в основных понятиях, таких как электрический ток, напряжение, сопротивление и т.д. Изучите основы материалов и компонентов, с которыми вы будете работать – резисторов, конденсаторов, транзисторов и т.п. Важно понимать их функции и как они работают.
- Понаблюдайте за процессом: изучайте и рассматривайте уже собранные схемы, устройства или электронные устройства. Разбирайте их, изучайте, как они работают и как взаимодействуют компоненты. Наблюдайте технику проведения соединений, пайки и ремонтных работ. Это поможет вам лучше понять, как все это функционирует.
- Пробуйте и экспериментируйте: самое важное в изучении электроники – это применять знания на практике. Начните с простых проектов, используйте макетные платы для создания схем, освойте пайку и монтаж компонентов. Играйтеся с разными идеями и пробуйте новые подходы. Ошибайтесь, а затем извлекайте уроки из своих ошибок.
- Ищите сообщество: изучение электроники может быть гораздо веселее и интереснее, если вы найдете единомышленников. Попытайтесь найти сообщество или форум, где есть люди, интересующиеся электроникой. Поделитесь своими проектами, задайте вопросы, обменяйтесь опытом. Взаимодействие с другими электронщиками поможет вам развиваться и находить новые идеи.
Изучение электроники – это увлекательное и непрерывное путешествие. Важно начать с основ и постепенно двигаться вперед, приобретая все больше знаний и опыта. Уверенность приходит с практикой, поэтому не бойтесь экспериментировать и продолжайте углублять свои знания. Удачи в изучении электроники!
С чего начать изучение электроники
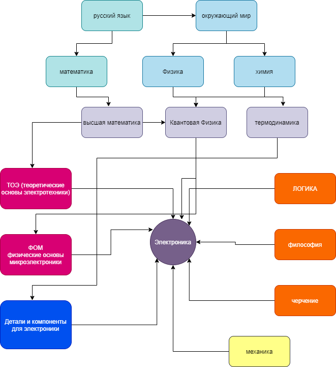
- Основы физики: Перед тем, как изучать электронику, важно понимать основы физики. Изучите законы Ома, Кирхгофа, электромагнетизм, измерение сопротивления и токов.
- Теория электроники: Ознакомьтесь с основными понятиями и терминами электроники, такими как резисторы, конденсаторы, транзисторы, диоды, схемы и т.д. Познакомьтесь с принципами работы различных электронных компонентов.
- Практические навыки: Разберите несколько старых электронных устройств и изучите их внутреннюю схему. Попробуйте заменить поврежденные компоненты и восстановить их работу. Выполните простые схемы на практике.
- Чтение и изучение схем: Чтение и понимание электрических схем – неотъемлемая часть изучения электроники. Начинайте с простых схем и постепенно переходите к более сложным.
- Обучающие материалы: Воспользуйтесь учебниками, онлайн-курсами, видеоуроками и другими обучающими материалами для получения дополнительных знаний по электронике.
- Экспериментирование: Постоянно участвуйте в различных проектах и электронных экспериментах. Только практика поможет вам лучше понять принципы работы электроники.
- Использование специального оборудования: Приобретите основные инструменты и приборы (мультиметр, паяльник, лабораторный блок питания), которые помогут вам проводить измерения и сборку электронных устройств.
Помните, что электроника – это практическая наука, и лучший способ научиться ей – это много практиковаться. Так что не бойтесь экспериментировать и задавать вопросы, и вы сможете освоить эту увлекательную область знаний.
Основные понятия
При изучении электроники важно понимать основные термины и понятия, которые используются в этой области. Вот некоторые из них:
- Электрическое напряжение: разность потенциалов между двумя точками, измеряемая в вольтах.
- Ток: поток электричества через проводник, измеряемый в амперах.
- Сопротивление: способность материала препятствовать протеканию электрического тока, измеряемая в омах.
- Цепь: путь, по которому протекает электрический ток.
- Резистор: элемент, который служит для ограничения тока в цепи и имеет определенное сопротивление.
- Конденсатор: элемент, который накапливает электрический заряд.
- Диод: элемент, который пропускает электрический ток только в одном направлении.
- Транзистор: электронный прибор, который управляет потоком электронов.
- Интегральная схема: совокупность электронных компонентов, объединенных на одном кремниевом чипе.
Понимание этих основных понятий поможет вам разобраться в принципах работы электронных устройств и сделать первые шаги в изучении электроники.
Изучение электрических цепей
Для эффективного изучения электрических цепей, необходимо иметь базовое представление о том, что они из себя представляют. Электрическая цепь представляет собой замкнутый путь, по которому течет электрический ток. Она состоит из различных компонентов, таких как проводники, резисторы, конденсаторы, индуктивности и источники энергии.
Одним из первых шагов в изучении электрических цепей является изучение основных принципов. Понимание законов Ома и Кирхгофа, а также знание о серии и параллельных соединениях поможет вам в дальнейшем анализе электрических цепей.
После ознакомления с основами, вы можете приступить к решению простых электрических цепей с использованием схем и формул. Постепенно усложняйте цепи, добавляя новые компоненты и источники энергии. Практика и эксперименты с различными элементами помогут вам лучше понять принципы и свойства электрических цепей.
Но помимо теоретических знаний, не забывайте о практическом опыте. Попробуйте самостоятельно собрать электрическую цепь на практике. Изучение схематических диаграмм, пайка и работы с инструментами позволят вам лучше понять принципы функционирования электронных устройств.
Также, активное участие в различных проектах и задачах по сборке электрических цепей поможет вам закрепить теоретические знания и применить их на практике.
Важно помнить, что изучение электрических цепей требует терпения и постоянного обучения. Так как электроника является динамичной областью, всегда появляются новые технологии и компоненты. Поэтому не останавливайтесь на достигнутом и продолжайте расширять свои знания и навыки.
Основы электронных компонентов
Проводники
Проводники — это материалы, способные проводить электрический ток. Они обеспечивают путь для движения электронов от источника питания к нагрузке. Чаще всего в электронике используются медь, алюминий и серебро.
Резисторы
Резисторы — это электронные компоненты, предназначенные для ограничения тока или изменения значения напряжения. Они состоят из материала с определенным сопротивлением электрическому току. Резисторы имеют разные значения сопротивления и типы подключения.
Конденсаторы

Конденсаторы — это устройства, способные накапливать и хранить электрический заряд. Они состоят из двух пластин, разделенных изоляцией. Конденсаторы могут использоваться для фильтрации сигналов, сглаживания напряжения и временного хранения энергии.
Диоды
Транзисторы
- Биполярные транзисторы (npn и pnp) — используются для усиления сигнала и коммутации тока.
- Полевые транзисторы (n-канал и p-канал) — используются для управления током и напряжением.
Интегральные схемы
Интегральные схемы — это микросхемы, в которых на одном кристалле объединены различные электронные компоненты, такие как транзисторы, резисторы и конденсаторы. Они обеспечивают функции сложных электронных устройств, таких как микропроцессоры, память и логические элементы.
Знание основных электронных компонентов является ключевым для понимания электроники и ее применения в практике. В дальнейших разделах мы рассмотрим основы схемотехники, электроники и сборки электронных устройств.
Полезные советы для изучения электроники
Изучение электроники может показаться сложным, но с правильным подходом и структурированной методологией это становится возможным. Вот несколько полезных советов, которые помогут вам в изучении этой увлекательной науки.
| 1. Начните с основ Перед тем как приступить к более сложным темам, важно понимать основные принципы электроники. Изучите основы электричества, законы Ома, различные типы элементов и параметры, такие как сопротивление, напряжение и ток. | 2. Практикуйтесь в сборке схем Попробуйте собрать простые электронные схемы на практике. Используйте макетные платы и базовые элементы, чтобы научиться правильно выполнять монтаж и проверять работоспособность схемы. |
| 3. Изучайте схемотехнику Ознакомьтесь с основными понятиями схемотехники, такими как блок-схемы, схемы Гейтов, схемы включения и выключения и т.д. Понимание структуры схем поможет вам анализировать и проектировать различные электронные устройства. | 4. Используйте справочные источники Не стесняйтесь использовать книги, онлайн-ресурсы и электронные справочники, чтобы получить более подробную информацию о различных аспектах электроники. Это поможет углубить ваши знания и решить сложные задачи. |
| 5. Применяйте знания на практике Изучение электроники требует практики. Постарайтесь применить полученные знания на практике, выполняя различные проекты, решая задачи и экспериментируя с различными схемами. Чем больше вы будете практиковаться, тем лучше и глубже вы поймете электронику. | 6. Общайтесь с другими электриками Присоединяйтесь к электронным сообществам, форумам и группам в социальных сетях, где можно задавать вопросы и делиться опытом с другими электриками. Взаимодействие с единомышленниками поможет вам получить новые идеи и решить проблемы. |
Проектная деятельность
Проекты могут быть различной сложности и направленности. Это могут быть проекты на создание простейших электронных схем, микроконтроллерных устройств, радиоэлектронных систем и даже роботов.
В процессе работы над проектом студенты приобретают необходимые навыки работы с электрическими компонентами, изучают принципы работы электронных устройств, учатся решать технические задачи и совершенствуют свои навыки в программировании.
Кроме того, проектная деятельность позволяет применять теоретические знания на практике, учиться работать в команде, развивать творческий подход к решению задач.
Участие в проектной деятельности способствует более глубокому и полному усвоению информации, позволяет студентам развивать свои интересы, проявлять свои таланты и получать удовлетворение от результатов своей работы.
Таким образом, проектная деятельность является одним из самых эффективных способов изучения электроники, с помощью которой студенты смогут применить полученные знания на практике и развить свои профессиональные навыки.
Практические эксперименты
Изучение электроники без практических экспериментов было бы неполным. Для того чтобы углубить свои знания и понимание электронных устройств, необходимо проводить практические эксперименты. Вот несколько полезных практических советов, которые помогут вам в этом:
1. Начните с простых схем. Вам не нужно сразу бросаться на сложные устройства. Начните с понятных и простых схем, чтобы освоить основы. Простые схемы помогут вам понять базовые концепции и принципы работы электроники.
2. Используйте мультиметр. Мультиметр — это одно из самых полезных инструментов для электронщика. Он позволяет измерять напряжение, сопротивление и ток, а также проверять континуитет и диоды. Используйте мультиметр для проверки работы схем и измерения параметров электронных компонентов.
3. Разбирайте устройства. Один из лучших способов понять, как устроено электронное устройство — это разобрать его. Не бойтесь «сломать» что-то, особенно если это неисправное или устаревшее устройство. Разборка позволит вам увидеть, как устройство собрано, какие компоненты в нем используются и как они взаимодействуют друг с другом.
4. Экспериментируйте с компонентами. Изучайте, как работают различные электронные компоненты, такие как резисторы, конденсаторы и транзисторы. Подключайте их к источнику питания и наблюдайте, как меняются результаты. Эксперименты помогут вам лучше понять характеристики и свойства компонентов и их влияние на работу схемы.
5. Решайте практические задачи. Не ограничивайтесь только теоретическими знаниями. Постоянно решайте практические задачи и задания, связанные с электроникой. Например, вам могут предложить построить определенную схему или исправить неисправность в устройстве. Решая такие задачи, вы будете набираться опыта и становиться более уверенными в своих знаниях и навыках.
Помимо этих советов, помните, что практика — ключ к успеху в изучении электроники. Чем больше вы будете проводить практические эксперименты, тем лучше вы будете разбираться в электронике и уметь применять полученные знания в реальной жизни.
Обучающие курсы и ресурсы
1. Курсы электроники в университетах и технических школах.
Если вы хотите получить глубокие и систематические знания об электронике, то обучение в университете или технической школе может быть лучшим выбором. В рамках таких курсов вы изучите основные теоретические принципы электроники, научитесь проектировать и собирать собственные схемы и получите практический опыт работы с основными компонентами.
2. Онлайн-курсы и видеоуроки.
Сейчас существует множество онлайн-курсов и видеоуроков, посвященных электронике. Они позволяют учиться в удобном темпе и имеют разные уровни сложности – от начинающих до продвинутых. Некоторые платформы предлагают и оплату за сертификат, который может быть полезным при поиске работы в этой сфере.
3. Специализированные электронные журналы и форумы.
Часто в специализированных электронных журналах и форумах публикуются статьи и обсуждаются новые разработки и технологии в области электроники. Они могут стать отличным источником информации и открывать вам новые возможности для самостоятельного изучения.
4. Электронные книги и учебники.
В электронном формате доступно множество книг и учебников по электронике. Они могут быть как платными, так и бесплатными. Чтение таких книг позволит вам систематизировать полученные знания и расширить свой кругозор.
5. Создание собственных проектов.
Наилучшим способом закрепить знания является практическое применение их на практике. Постепенно увеличивайте сложность своих проектов, реализуйте свои идеи и проводите эксперименты. Таким образом, вы научитесь не только применять теоретические знания на практике, но и получите ценный опыт, который будет полезен в вашей карьере.
Ресурсы и курсы по электронике позволят вам глубже погрузиться в эту увлекательную область, создать собственные проекты и найти работу в сфере электроники.